欢迎访问浙江立大橡塑机械有限公司!
English
简体中文
13958984591
全国免费咨询热线:
网站首页
关于我们
新闻资讯
产品展示
下载中心
人才招聘
联系我们
新闻资讯
首页
>>
新闻资讯
>>
公司新闻
>>
质量诚信报告
质量诚信报告
来源:
|
作者:
客服部
|
发布时间:
2021-09-23
|
3369
次浏览
|
🔊
点击朗读正文
❚❚
▶
|
分享到:
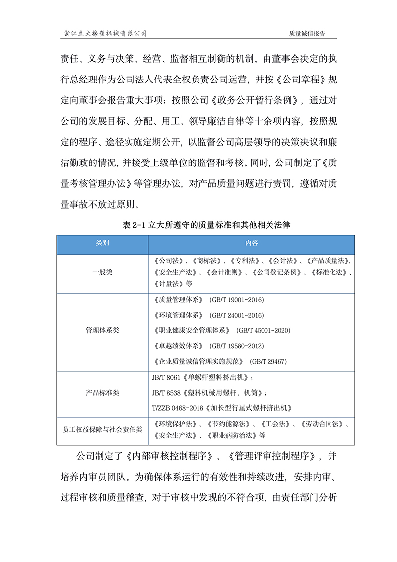
本公司出具的质量诚信报告,是依据国家有关质量法律、法规等进行撰写。报告中关于公司质量诚信是公司现状的真实反映,本公司对报告内容的客观性负责,对相关论述和结论真实性和科学性负责。
上一篇:
社会责任报告
下一篇:
如何正确选用压延机
您当前的位置:
公司新闻
行业动态
新闻资讯
NEWS